We look forward to showing you Velaris, but first we'd like to know a little bit about you.
Learn how workflow automation tools can simplify processes, save time, and improve efficiency for Customer Success Managers.
The Velaris Team
February 27, 2026
Workflow automation software helps teams eliminate repetitive manual tasks, streamline cross-functional processes, and operate more efficiently at scale without sacrificing personalization or control.
For many Customer Success and operations teams, the problem is not effort. It is fragmentation. Workflows live across spreadsheets, CRMs, support tools, and email threads. Follow-ups are manual. Important signals are missed because no system connects them.
Workflow automation software changes this dynamic. Instead of relying on people to remember every task, modern platforms automate triggers, connect systems, and ensure the right action happens at the right time.
In this blog, we’ll explore some of the best workflow automation tools available, breaking down how they can help you work smarter, not harder.

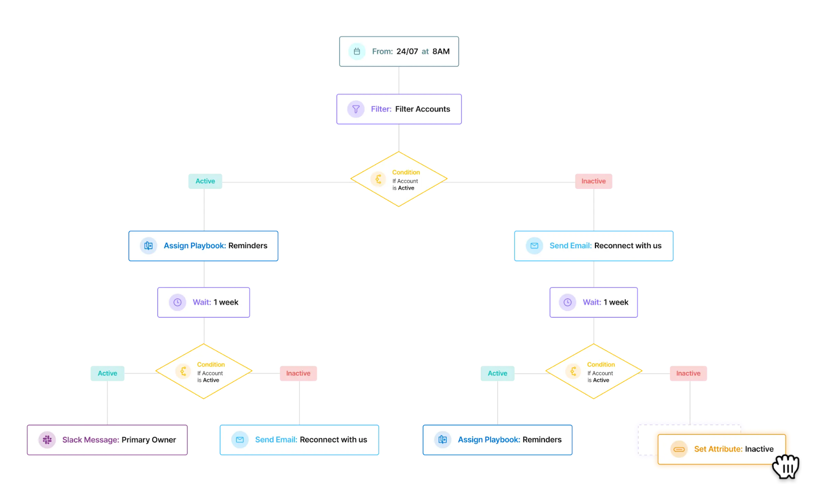
For Customer Success Managers looking for a workflow automation tool built specifically for their needs, Velaris, a highly rated platform on G2, stands out as a powerful solution. Its intuitive drag-and-drop automation builder allows teams to create custom workflows without needing technical expertise.
This means that processes like onboarding, task management, and communication can be streamlined with ease, saving time and reducing manual work.
Velaris also shines with its automated email sequences that can be time-based or trigger-based, ensuring that customers receive timely and relevant communication without the need for constant oversight.
Additionally, Velaris includes in-app and email survey automation for NPS, CSAT, and CES monitoring, making it easy to gather and analyze customer feedback in one place.
Velaris is an ideal choice for Customer Success teams aiming to centralize their workflows, automate repetitive tasks, and foster better collaboration. With features designed specifically for Customer Success, it empowers teams to focus more on customers and less on operational bottlenecks.

Zapier excels as a tool for connecting apps and automating workflows, making it a valuable addition for teams that rely on multiple tools in their tech stack.
With integrations spanning over 5,000 apps, Zapier ensures data flows seamlessly between platforms, eliminating the need for manual input and reducing the risk of human error.
Its simple automation builder is easy to use, allowing teams to create multi-step workflows with just a few clicks, no coding required.
One of Zapier’s standout features is its library of templates, which simplifies the process of setting up common workflows. Whether it’s syncing data between a CRM and email marketing tool or automating file storage, Zapier makes it straightforward to get started.
For teams that need to streamline processes across a variety of apps with minimal effort, Zapier offers a flexible and reliable solution. It’s particularly useful for smaller teams or those with less technical expertise who still want to achieve high levels of automation.

Klaviyo is an AI-first B2C CRM and marketing automation platform built primarily for email and SMS engagement, with a strong focus on data-driven personalization. It is widely used by businesses that want to automate customer communication based on behavior, lifecycle stage, and purchase activity.
The platform connects customer data such as purchase history, browsing behavior, and engagement activity to trigger highly targeted campaigns. This allows teams to build sophisticated flows like abandoned cart reminders, post-purchase onboarding, and re-engagement sequences.
Klaviyo also offers advanced audience segmentation, A/B testing, predictive analytics, and revenue attribution reporting. Its visual flow builder makes it easy to map multi-step journeys based on triggers, conditions, and customer properties.
For teams focused on lifecycle marketing, retention, and personalized outbound communication at scale, Klaviyo is a powerful choice. It is particularly well-suited for eCommerce, subscription businesses, and growth teams looking to tie engagement automation directly to revenue outcomes.

Monday.com is a user-friendly platform that combines task management and automation, making it a favorite for teams seeking simplicity and customization. With its highly visual interface, teams can easily create and customize workflows to automate recurring tasks, ensuring nothing falls through the cracks.
The platform’s collaborative tools help keep team members aligned, while its dashboard views provide a clear picture of project progress and performance.
Monday.com’s strength lies in its flexibility. Teams can adapt it to fit a variety of needs, from tracking project milestones to automating follow-ups.
For teams focused on task management and cross-department collaboration, Monday.com offers a practical solution. Its balance of automation and usability makes it a go-to choice for improving team productivity.

Trello is the perfect tool for teams or individuals who need a straightforward way to track tasks and automate simple workflows. Its drag-and-drop Kanban boards make task organization effortless, while its "Butler" automation feature allows users to set up rules for recurring tasks, like sending reminders or updating due dates.
Despite its simplicity, Trello offers integrations with tools like Slack, Google Drive, and Jira, making it versatile enough to support various workflows. It’s particularly well-suited for smaller teams or those new to automation who need a lightweight yet effective solution.
If you’re looking for an easy-to-use platform for task tracking and lightweight automation, Trello is a great option. Its simplicity and accessibility make it a practical choice for teams that value clarity and ease of use.

n8n is an open-source workflow automation platform built for teams that want full control over their automation infrastructure. Unlike many SaaS-based automation tools, n8n can be self-hosted, giving organizations greater flexibility around security, customization, and data ownership. It allows teams to connect apps, APIs, and internal systems through a visual workflow builder while still offering the depth developers often require.
What sets n8n apart is its developer-friendly architecture. Teams can write custom logic, integrate directly with APIs, and extend functionality beyond pre-built connectors.
It supports complex branching, conditional logic, error handling, and custom scripting, making it ideal for organizations with technical resources who want to build highly tailored automation systems.
For teams that require advanced automation with full infrastructure control, n8n is a strong option. It is particularly well-suited for engineering-led organizations, RevOps teams, or Customer Success teams working closely with developers to automate complex, cross-system workflows at scale.

Kissflow is an end-to-end workflow automation tool designed for businesses that need a simple yet powerful platform to streamline their processes. Its intuitive workflow builder enables teams to automate approvals, onboarding, and customer journeys with minimal effort.
Additionally, its process monitoring and analytics provide valuable insights to help optimize workflows and improve efficiency.
Kissflow’s user-friendly interface ensures that teams of all sizes can leverage its capabilities without extensive training. It also uses a low-code approach, meaning that it focuses on visual tools and custom scripting to automate, reducing the level of coding proficiency required.
If you’re looking for a tool to simplify complex workflows and boost team productivity, Kissflow is a great choice. Its focus on usability makes it ideal for businesses seeking practical and effective automation solutions.

Pipedrive is a workflow automation tool tailored for sales-focused teams, but its automation capabilities can also benefit Customer Success Managers who need to manage customer interactions effectively.
With Pipedrive, you can automate lead assignments, follow-ups, and deal tracking, ensuring that no critical tasks slip through the cracks. Its smart notifications help teams stay updated on customer interactions, making it easier to respond promptly and maintain relationships.
One of Pipedrive’s standout features is its visual pipeline management. It provides a clear view of the customer journey, helping teams track progress and identify opportunities for proactive engagement. By automating repetitive tasks and providing actionable insights, Pipedrive allows teams to focus on building stronger customer connections.
For teams that prioritize seamless task automation and customer interaction tracking, Pipedrive offers a user-friendly and efficient solution. Its sales-centric design makes it especially useful for sales departments and Customer Success teams working closely with sales.

Make is a powerful workflow automation platform designed for teams that need flexibility and control. Formerly known as Integromat, Make allows users to design complex, multi-step workflows through a highly visual drag-and-drop builder. It connects thousands of apps and systems, enabling teams to automate processes across CRMs, marketing tools, support platforms, and internal databases.
What sets Make apart is its ability to handle advanced logic and data manipulation within workflows. Teams can create conditional branches, filter data dynamically, transform information between steps, and build deeply customized automation scenarios.
Make also supports real-time triggers, scheduled workflows, API integrations, and custom webhooks, giving teams the flexibility to automate both simple tasks and enterprise-level processes. Its visual interface makes it easier to understand how workflows function, even when they involve multiple steps and conditions.
For teams that need advanced, highly customizable automation across multiple systems, Make is a strong choice. It’s particularly well-suited for RevOps, operations, and technically inclined Customer Success teams that want granular control over how their workflows run.

Workato is a robust workflow automation tool designed for enterprise-grade automation needs. It excels at connecting complex systems and automating workflows between enterprise tools, offering pre-built connectors that make setup simple and efficient.
Whether you need to sync data across multiple platforms or automate intricate processes, Workato provides the flexibility and scalability to handle it.
One of Workato’s key strengths is its advanced data integration capabilities, allowing teams to unify data across departments like sales, support, and marketing. This eliminates silos and ensures that everyone has access to up-to-date information.
If your team manages intricate workflows across multiple systems and requires enterprise-grade automation, Workato is a reliable and powerful choice. Its focus on scalability and data integration makes it particularly suited for organizations looking to unify and automate their processes.
Workflow automation tools have become essential to save time, improve efficiency, and focus on building stronger customer relationships.
Whether you’re managing complex projects, automating communication, or tracking customer health, the right tool can make all the difference.
With so many tools available, there’s a solution for every team’s unique needs. By choosing a tool that aligns with your goals and integrates seamlessly with your existing tech stack, you can simplify your processes and elevate your team’s performance.
Ready to streamline your workflows and focus more on your customers? Have a look at Velaris, a highly rated software on G2.
Book a demo with Velaris today and see how it can transform your Customer Success efforts.
Workflow automation software automatically executes repetitive tasks and processes based on predefined rules or triggers. Instead of manually sending follow-ups, updating records, or assigning tasks, the system performs those actions automatically when specific conditions are met.
They reduce manual work, minimize human error, and ensure processes run consistently. By automating routine tasks like onboarding emails, approvals, task assignments, or CRM updates, teams can focus on higher-value strategic work instead of administrative coordination.
Project management tools organize tasks and timelines. Workflow automation tools go further by triggering actions automatically based on behavior or data changes. Many platforms combine both, but true automation tools actively move processes forward without manual intervention.
Customer Success teams often benefit most from platforms built specifically for post-sale workflows. Tools like Velaris are designed to automate onboarding, renewal reminders, health monitoring, and customer communication, while general tools like Zapier or Asana focus more broadly on cross-functional automation.
The Velaris Team
A (our) team with years of experience in Customer Success have come together to redefine CS with Velaris. One platform, limitless Success.